近期,东鹏0糖特饮的商标受到关注。
东鹏饮料回应称,依据《GB 28050-2011预包装食品营养标签通则》,东鹏0糖特饮指标符合国标要求。
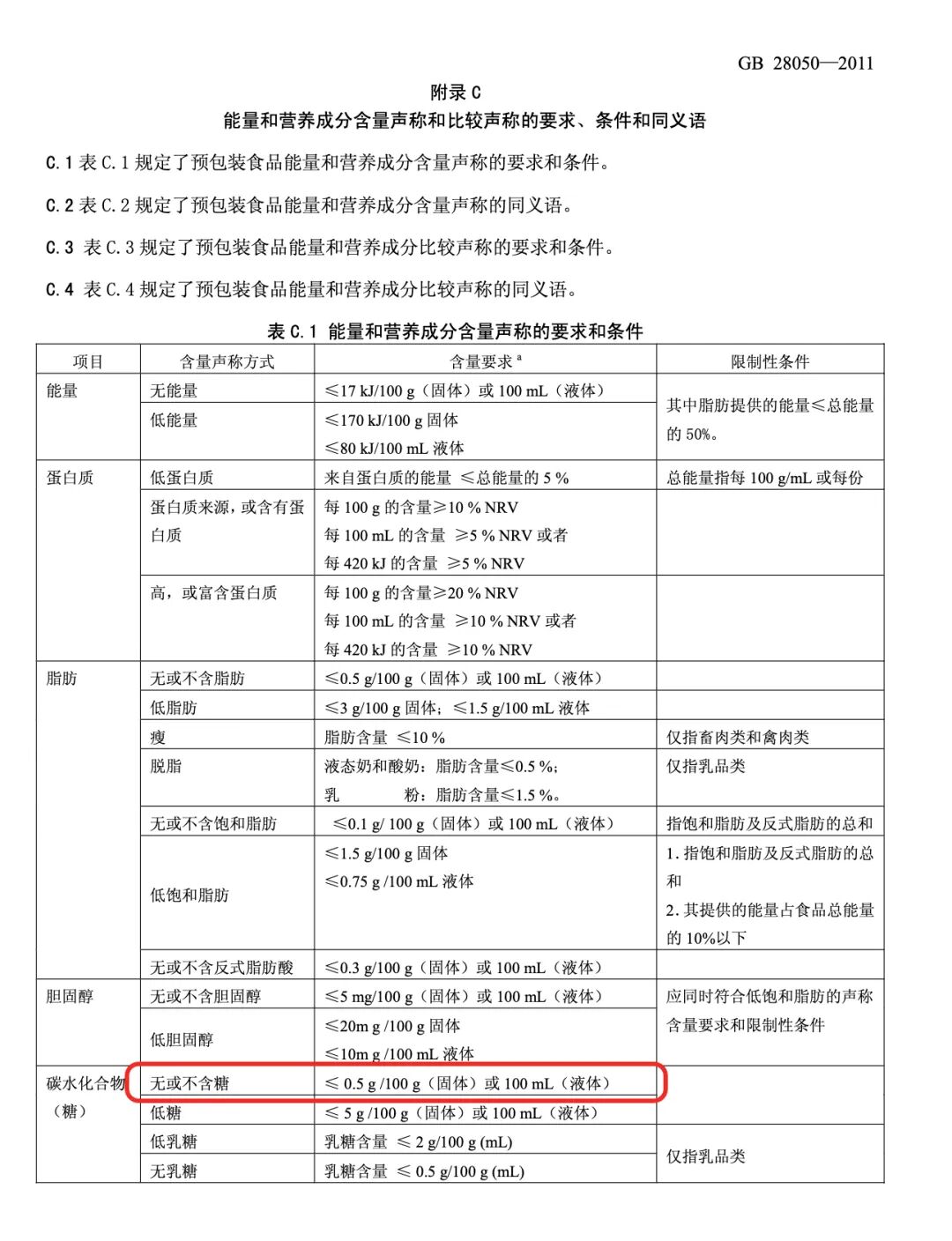
据小食代翻查现行的《食品安全国家标准 预包装食品营养标签通则》(GB 28050-2011)显示,液体食品“无糖”或“不含糖”的声称条件为糖含量 ≤ 0.5克/100毫升(如下截图)。

此外,将在2027年3月16日正式实施的《食品安全国家标准 预包装食品标签通则》(GB 7718-2025)》也给出了类似规定。值得指出的是,标准还规定,糖是指专用于营养标签标示的糖特指食品中果糖、葡萄糖、蔗糖、麦芽糖、乳糖之和。
东鹏饮料向小食代表示,针对东鹏特饮消费者偏好,2025年公司上市了全新的瓶装无糖型东鹏特饮。

从小食代在网络上获取的罐装东鹏0糖特饮,以及在电商平台客服处获得的瓶装无糖型东鹏特饮配料表图片来看,两款产品的糖含量均标注每100毫升含量为0克,低于上述国标对糖含量≤0.5克的要求。
也就是说,无论是罐装东鹏0糖特饮,还是瓶装无糖型东鹏特饮,两者配方均符合上述国标对0糖饮料的要求,都属于合规宣称。

罐装东鹏0糖特饮
在健康化浪潮下,减糖、零糖已成为饮料行业不可逆的主流趋势,直接助推无糖茶饮、零糖气泡水等新兴品类强势崛起。与此同时,为顺应新消费需求,众多传统饮料产品纷纷加码减糖革新,通过同步推出常规含糖、低糖或零糖版本,丰富产品矩阵,为消费者提供更多元、灵活的饮用选择。
iiMedia Research(艾媒咨询)数据显示,国民的消费观念和消费方式不断升级,追求健康生活方式已是大势所趋,无糖、低糖食品饮料更受消费者青睐。2015-2023年,中国无糖饮料行业市场规模逐年增长,由22.6亿元增至401.6亿元,2028年市场规模有望达815.6亿元。未来,中国无糖饮料市场规模将保持持续增长态势。
在无糖饮料快速发展的当下,中国食品产业分析师朱丹蓬认为,在知识产权层面,饮料企业进行防御性商标注册属于常态化合规布局,主要为抵御仿冒侵权、维护品牌稳定经营,不能片面解读为刻意营销套路,应客观区分合规经营与恶意误导行为。
免责声明:证券市场周刊力求信息真实、准确,文章提及内容仅供参考,网站所示信息出于传播之目的,不代表证券市场周刊观点,亦无法保证该等信息的准确性和完整性,不构成实质性投资建议,据此操作风险自担。
广告
Copyright 《证券市场周刊》杂志社(北京)有限公司 All RightReserved 版权所有 [京ICP备2022020594号-15] 京公网安备11010102000187号